Recent Changes - Search:

Photo gallery home

Solar

Youtube

155 The 5 Best Solar ChargerBoards for Arduino and ESP8266
solar_chagers_compare1.jpg: 41k (2021-08-23 17:54)
solar_chagers_compare2.jpg: 30k (2021-08-23 17:55)
* solar_chagers_compare3.jpg Δ



trigBoard & MicroWakeUpper

ParallelFetPower.gif: 56k (2021-09-05 22:45) trigBoard.jpg: 65k (2021-09-05 22:42) MicroWakeupper.jpg: 25k (2021-09-05 22:48)



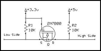
Level converters

NMOS_vevel_converter.gif: 9k (2021-08-09 15:32) BJT_level_converter1.gif: 6k (2021-10-08 15:44)



Ideal diode

IdealDiode_sch01.jpg: 20k (2023-04-28 10:58)



DC-DC converters


Wemos mini battery shield 1A

Is LiPo 4.2V charger and 5V boost converter for Wemos D1 mini.

WEMOS_MINI_BATTERY_SHIELD.jpg: 71k (2021-07-26 18:47)



TP4056 - simple

TP4056_no_protection.jpg: 37k (2021-07-26 17:50) TP4056_typical_schematics.jpg: 17k (2021-07-26 18:15)



TP4056 - with protection

TP4056_with_protection_leds.jpg: 16k (2021-09-30 11:57) TP4056_with_protection_inputs.jpg: 13k (2021-09-30 11:57) TP4056_with_protection_outputs.jpg: 14k (2021-09-30 11:58)
TP4056_with_protection_schematics.jpg: 32k (2021-09-30 11:59) TP4056_with_protection_max_charging_current_graph.jpg: 36k (2021-09-30 20:38)
TP4056_with_protection_max_charging_current_adjust.jpg: 58k (2021-09-30 20:36) TP4056_with_protection_power_path.jpg: 59k (2021-09-30 20:48)


Solar Power Load Sharing

solar_power_sharing_second_shottky_version.jpg: 34k (2021-10-05 23:18)

solar_power_sharing_opamp_version.jpg: 22k (2021-10-05 23:02)
  • https://github.com/gbhug5a/Solar-Power-Load-Sharing
  • Added Diode
    If avoiding the night time Vf drop is felt to be important, one should at least make the two diode operation at all other times as efficient as possible.
    That can be done by installing another Schottky diode (D2 below) across the mosfet in parallel with the body diode.
    That effectively replaces the body diode with one which has a much lower Vf, so the output voltage
    under partial illumination would be almost 1/2 volt higher. Shown below are the schematic and simulation of this version.
    The only difference is the lower voltage drop under partial illumination
  • OpAmp Version
    The diode voltage drop can be eliminated entirely if an opamp is used to control the mosfet gate.
    The opamp non-inverting input is connected to the circuit output, which is also the mosfet source terminal,
    and the inverting input is connected to the battery, which is also the mosfet drain terminal.
    If output voltage is lower than battery voltage, the opamp drives the gate to ground,
    which turns on the mosfet. Otherwise the opamp drives the gate high, which turns the mosfet off.
    Here are the schematic and simulation for this version. The simulation shows that the output voltage never falls below battery voltage, which maximizes battery life

    The opamp shown in the simulation is the LT1494. It has ultra-low supply current - about 1uA - and the common mode range of its inputs extends to just above the upper rail.
    That means there's no need for resistor dividers or biasing of any kind that would draw current.
    The LT1494 is quite expensive at about $5.00, but all physical testing of this circuit was done with the MCP6041, at $0.66, which has the same characteristics.
    However, the MCP6041's maximum permitted power supply voltage is 6V, which only works for 5V solar panels.
    The TLV2401 has a 10V limit, and should work well with 5.5V and 6V panels. It costs about $2.60.
    The LT1494 was used in the simulation only because Spice models that work in LTspice aren't available for the two primary choices,
    both of which come in DIP packages and in the usual SMD packages.

Rail-to-rail - best OpAmp replacements (GME.sk)

    TS912ID        €1,26  Vcc=2,7..16V;   Voffs=2mV;     Icc=2 x 200uA;  - 1,4MHz, channels:2, SMD 
    TS922IDT       €1,10  Vcc=2,7..12V;   Voffs=0.9mV;   Icc=3mA tot;    - 4MHz, channels:2, SMD, BiCMOS
    MAX4208AU      €2,84  Vcc=2,8..5,5V;  Voffs=0.02mV;  Icc=750uA;      - 750kHz, channels: 1, SMD, (Icc=1.4uA in shutdown mode)
    OP295GSZ       €5,71  Vcc=3..36V;     Voffs=0.3mV;   Icc=2 x 150uA;  - 85kHz, channels:2, SMD     
    AD8626ARMZ    €10,55  Vcc=5.0..24V;   Voffs=0.5mV;   Icc=2 x 710uA   - 5MHz, channels:2, SMD



Solárna nabíjačka s funkciou MPPT 5A DC-DC step-down

MPPT_5A_SOLAR_step_down.jpg: 32k (2021-07-15 13:30) MPPT_5A_SOLAR_step_down_02.jpg: 140k (2021-07-15 13:36)



Buck-Boost - XL6009 - buck/boost adjustable

XL6009_BuckBoost.jpg: 18k (2021-08-19 00:32)


Buck-Boost - S9V11F5 - Buck/boost 5V converter

S9V11F5_BuckBoost.jpg: 31k (2021-08-19 00:30)


Buck-Boost - S09 - BuckBoost - 3.3V / 4.2V / 5.0V

S09_BuckBoost.jpg: 46k (2021-08-18 22:57)
Pozor :
  • ak chcete ovaldat converter cez EN pin, tak napatie pinov procesora (3.3V) na to nestaci
  • tj. ak je converter napajany napriklad priamo z LiPo baterie (Vin=4.2V), tak EN=3.3V nestaci na zapnutie convertera



StepDown - ZK-SJ4

POZOR OJEB : je to len STEP-DOWN

ZK-SJ4_buck_boost.jpg: 65k (2021-07-14 22:17)
  • https://techfun.sk/produkt/solarna-nabijacka-zk-sj4-buck-boost/
  • http://www.icstation.com/solar-charging-module-adjustable-step-step-down-power-supply-module-boost-buck-voltage-regulator-p-13410.html
    • 4.Potentiometer/LED introduction:
    • 1>.CV Potentiometer: Adjust output voltage. Increase the output voltage when rotating clockwise.
      - If charge a 3.7V (1S) lithium battery, adjust the output voltage to 4.2V
      - If charge a 3.7V (2S) lithium battery, adjust the output voltage to 8.4V
      - If charge a 3.7V (3S) lithium battery, adjust the output voltage to 12.6V
    • 2>.CC Potentiometer:Adjust output current. Increase the output current when rotating clockwise.
    • 3>.CC LED:Red LED. Constant current output indicator. It enters the constant current state when the load current reaches the set current and CC constant current indicator turns ON.
    • 4>.FL LED:Green LED. Charged fully indicator.When battery is charged fully .It will turn ON. It will turn ON if output current is less than 0.2A when the Set Current is 2A(about 10%).
    • 5>.CH LED: Blue LED. Charging indicator.It will turn ON when charging.


StepDown - LM2596 step-down menič DC-DC

LM2596_StepDown.jpg: 37k (2021-08-23 10:26)



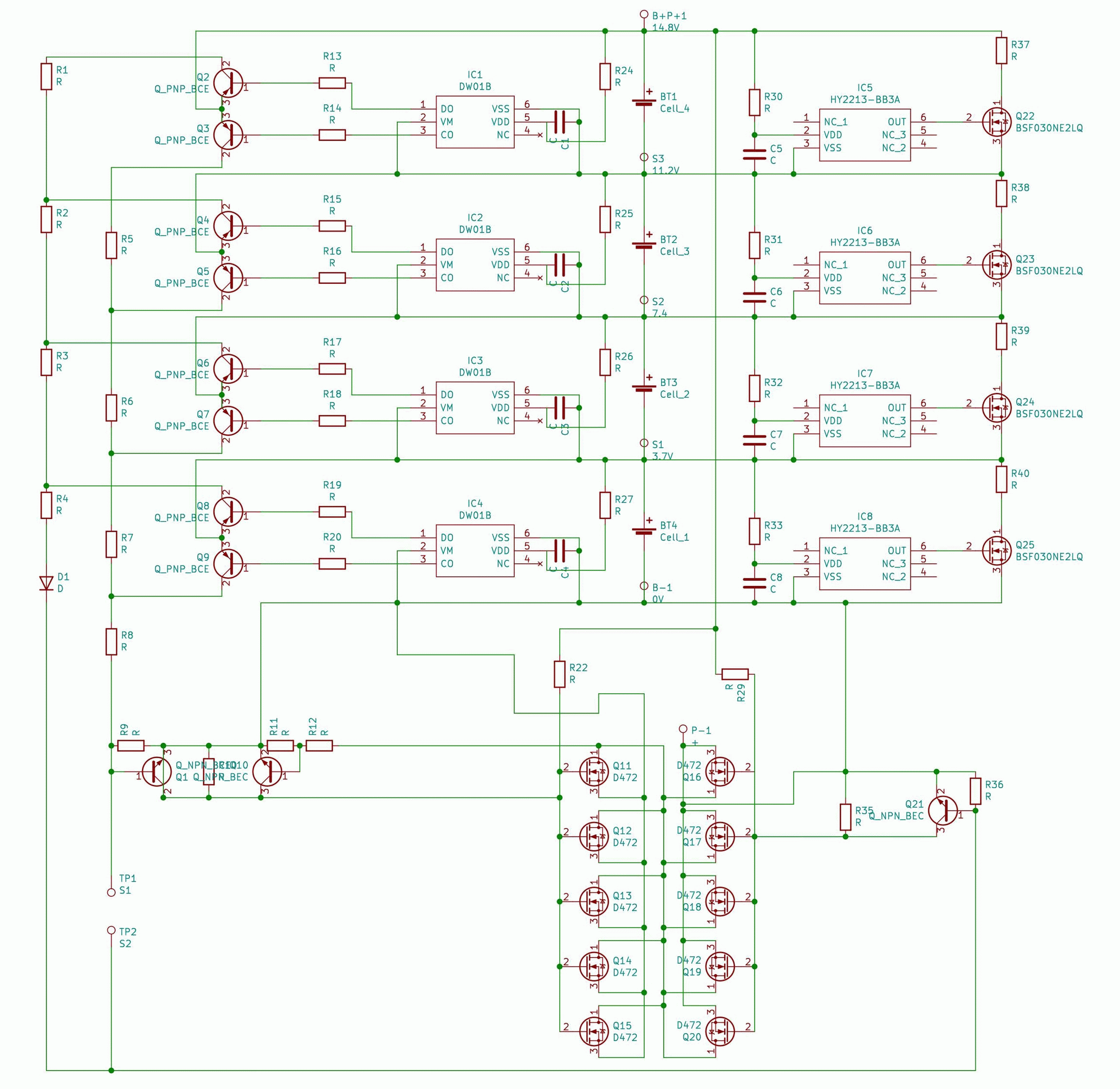
BMS Lion 3S/4S/5S 100A

BMS_principle_01.gif: 498k (2023-07-17 12:56) BMS_100A_5S_Synopline.jpg: 24k (2023-07-17 09:57) BMS_100A_5S_Contact.jpg: 24k (2023-07-17 09:58)



LDO Regulators

ORDERED BY Vdrop :

PartVinImaxIqVdropNote
MAX17240.91 - 5.5 V 1.5 uA-Step up, Indutor de 10 µH
ISL91107IR1.8 - 5.5 V2000 mA45 uA-Buck-Boost 96% efficiency
AAT12176 V600 mA300 - 500 uA-stepup 93% efficiency
 
MCP17006 V Max250 mA1.6 uA78 mV
HT713324 V30 mA4.0 uA100 mV@1mA
HT733312 V250 mA3.5 uA90 mV@Iout=40mA, NO SoftStart
HT7333-130 V250 mA2.5 uA120 - 300 mV@Iout=30mA, SoftStart
HT7333-230 V250 mA2.5 uA120 - 300 mV@Iout=30mA, SoftStart
HT7333-330 V250 mA1.0 uA120 - 300 mV@Iout=30mA, SoftStart
 
TPS736335.5 V400 mA10 mA???75 - 200 mV
MCP18256 V Max500 mA120 - 220 uA210 - 350 mV
AP21126 V Max600 mA55 uA250 mV
RT90135.5 V Max500 mA25 uA250 mV
TLV733335.5 V Max300 mA34 uA150 mV
XC6203(XC6203E33)8 V Max400 mA8 uA300 mV
HT78338 V Max500 mA4 uA360 - 500 mV@Iout=500mA
LM29365.5 - 40 V250 mA20 uA400 mV
SPX381916 V Max500 mA8 uA550 mV
TC12626 V500 mA130 uA650 mV
AMS111712 V Max1000 mA5 mA1300 mV@Iout=800mA

Boosting Output current

LDO_regulator_boosting_output_currents_HT71xx.jpg: 9k (2021-10-04 08:33)
LDO_regulator_boosting_output_currents.jpg: 11k (2021-10-04 08:12) >><<
  • https://electronics.stackexchange.com/questions/180191/increase-ldo-current-with-pnp
    • The input voltage will need to exceed the output by the Vbe of the transistor + VCE(sat) + V(dropout)[LDO].
      Under most conditions, that is about 1V plus the LDO dropout voltage.
      If you can live with the added V(in), then the outboard boost will operate.
    • The boost circuit will turn on at about 0.6V/R1. If you wanted to engage the boost at 30mA, then the resistor is 0.6/0.03 = 20 ohms. That 30 mA will (mostly) still pass through the regulator. The mostly refers to the fact that the transistor base current must be supplied from the input, so the output provided from the LDO is 30mA - Ib. All other current is being supplied from the outboard boost transistor.
    • for HT7133 R1 = 0.6V / 30mA = 20 Ohm; Vin = 3.3V + 0.6V + 100mV = 4.0V
    • for HT7333 R1 = 0.6V / 250mA = 2.4 Ohm; Vin = 3.3V + 0.6V + 90mV = 3.99V
    • for HT7833 R1 = 0.6V / 500mA = 1.2 Ohm; Vin = 3.3V + 0.6V + 400mV = 4.3V
Edit - History - Print - Recent Changes - Search
Page last modified on 2023-07-17 12:56